LHC@HOME
COMPARISON
Tunes
Generators
PLOTS
4-lepton
b
b
Elastic
Jets
Soft QCD (inelastic)
Soft QCD (nsd only)
Total σ
Top (t-channel)
Top (all)
Top (parton level)
Top (t
t
)
Underlying Event
W+Jet
W
WW
Z+Jet
ee : γ*/Z (hadronic)
Z (Drell-Yan)
ABOUT
Jets
Transverse Minor
Transverse Thrust
H
T
(jets)
E
T
Jet η
Jet p
T
Jet p
T
ratio
Jets + Veto
Gap fraction vs Δy
Gap fraction vs Δy (FB)
Gap fraction vs Δy (LJ)
Gap fraction vs pT (FB)
Gap fraction vs pT (LJ)
Gap frac. vs Veto scale (FB)
Gap frac. vs Veto scale (LJ)
N
jet
vs Δy (FB)
N
jet
vs Δy (LJ)
N
jet
vs pT (FB)
N
jet
vs pT (LJ)
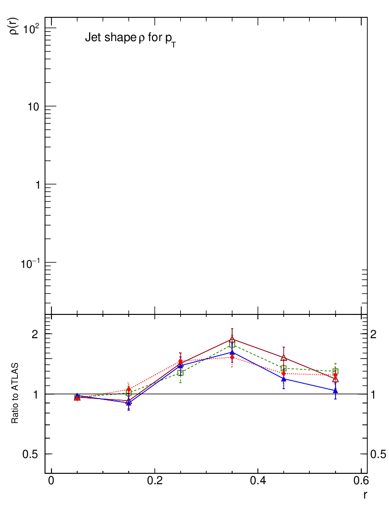
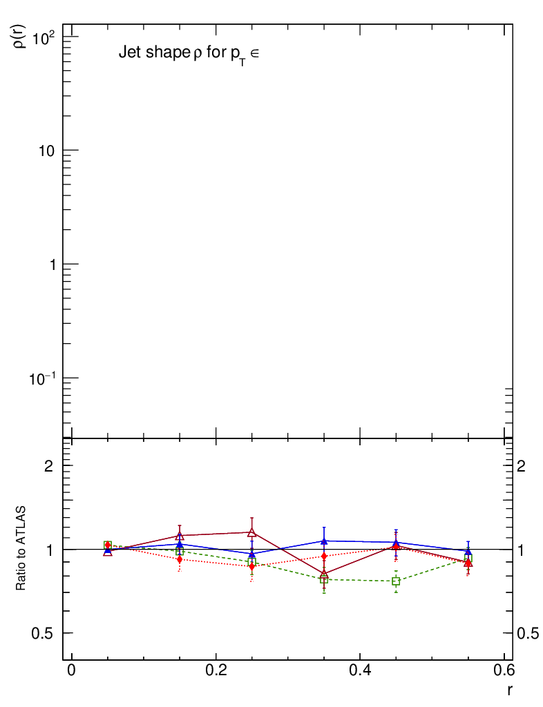
Jet Shapes
Jet Angularity
< Nch > (Central)
Jet Planar Flow
< Nch Difference > (Central-Fwd)
< Nch > (Central+Fwd)
Differential Jet Shape
Integral Jet Shape
Jet Charge
Jet Charge Q
Jet Charge Mean
Jet Charge QL
Jet Charge RMS
Jet Charge QT
Jet Substructure
C
2
Splitting scale d12
D
2
Splitting scale d23
Energy correlation ECF2
Energy correlation ECF3
Subjet multiplicity
N-subjettiness τ2/τ1
N-subjettiness τ3/τ2
Momentum fraction z
Relative p
T
Radial profile ρ
Generalized angularities
LHA λ
1
0.5
LHA λ
1
0.5
(charged only)
Groomed LHA λ
1
0.5
Groomed LHA λ
1
0.5
(charged only)
Multiplicity λ
0
0
Groomed multiplicity λ
0
0
Multiplicity λ
0
0
(charged only)
Groomed multiplicity λ
0
0
(charged only)
(p
D
T
)
2
λ
2
0
(p
D
T
)
2
λ
2
0
(charged only)
Groomed (p
D
T
)
2
λ
2
0
Groomed (p
D
T
)
2
λ
2
0
(charged only)
Thrust λ
1
2
Thrust λ
1
2
(charged only)
Groomed thrust λ
1
2
Groomed thrust λ
1
2
(charged only)
Width λ
1
1
Width λ
1
1
(charged only)
Groomed width λ
1
1
Groomed width λ
1
1
(charged only)
Jet mass
Jet mass
Filtered jet mass
Dijet mass
Filtered dijet mass
Pruned dijet mass
Trimmed dijet mass
Three-jet mass
Coherence
α
β
Dijet
χ
Δφ
p
T
balance
ΔR
Δy
Δy ratio
ΔS (jet pairs)
Lund jet plane
ln(R/ΔR)
ln(1/z)
Jet Multiplicities
Jet multiplicity
Ratios of jet multiplicity
R32 vs HT
R32 vs pT
Soft-drop
Opening angle r
g
Relative jet mass ρ
Relative p
T
z
g
Jets : Jet Shapes : Differential Jet Shape
Soft-Inclusive MCs : UE Tunes
General-Purpose MCs
Main
Herwig vs Pythia
Pythia 6 vs 8
All C++ Generators
Soft-Inclusive MCs
Min-Bias Tunes
UE Tunes
EPOS vs Pythia
Pythia 8
Matched/Merged MCs
Main
vs GPMCs
Powheg-Box
Herwig
Main
Herwig++
Powheg
Herwig7 vs Pythia
Herwig7 vs Sherpa
Pythia 8
Main
A14
AU2-PDFs
Diffraction
LEP
Rad Variations
No CR
4Cx
Tevatron
Py8 vs Py6
Py8 vs Herwig
Py8 vs Sherpa
Pythia 6
Main
Py6 vs Py8
P12-RadFrag
P12-MpiCR
AMBT2 vs Z2
AUET2B-PDFs
P12-PDFs
CTEQ6 vs LO*
IBK LOPDFs
IBK NLOPDFs
Perugia History
P11-All
LHC tunes
Tevatron
Old vs P12
Sherpa
Main
Matching/Merging
Customize
ℹ️
Choose generators/versions/tunes to plot : either from a pre-defined preset (left button) or from all available MCs (right button)
pp @ 7000 GeV
details
Download as:
.pdf
.eps
.png
.script.tgz
#
ATLAS experiment:
data
|
article paper
Herwig 7 (Def):
data
|
generator card
Pythia 6 (370:P2012):
data
|
generator card
Pythia 8 (Def):
data
|
generator card
Sherpa (Def):
data
|
generator card
details
Download as:
.pdf
.eps
.png
.script.tgz
#
ATLAS experiment:
data
|
article paper
Herwig 7 (Def):
data
|
generator card
Pythia 6 (370:P2012):
data
|
generator card
Pythia 8 (Def):
data
|
generator card
Sherpa (Def):
data
|
generator card
details
Download as:
.pdf
.eps
.png
.script.tgz
#
ATLAS experiment:
data
|
article paper
Herwig 7 (Def):
data
|
generator card
Pythia 6 (370:P2012):
data
|
generator card
Pythia 8 (Def):
data
|
generator card
Sherpa (Def):
data
|
generator card
details
Download as:
.pdf
.eps
.png
.script.tgz
#
ATLAS experiment:
data
|
article paper
Herwig 7 (Def):
data
|
generator card
Pythia 6 (370:P2012):
data
|
generator card
Pythia 8 (Def):
data
|
generator card
Sherpa (Def):
data
|
generator card
details
Download as:
.pdf
.eps
.png
.script.tgz
#
ATLAS experiment:
data
|
article paper
Herwig 7 (Def):
data
|
generator card
Pythia 6 (370:P2012):
data
|
generator card
Pythia 8 (Def):
data
|
generator card
Sherpa (Def):
data
|
generator card
details
Download as:
.pdf
.eps
.png
.script.tgz
#
ATLAS experiment:
data
|
article paper
Herwig 7 (Def):
data
|
generator card
Pythia 6 (370:P2012):
data
|
generator card
Pythia 8 (Def):
data
|
generator card
Sherpa (Def):
data
|
generator card
details
Download as:
.pdf
.eps
.png
.script.tgz
#
ATLAS experiment:
data
|
article paper
Herwig 7 (Def):
data
|
generator card
Pythia 6 (370:P2012):
data
|
generator card
Pythia 8 (Def):
data
|
generator card
Sherpa (Def):
data
|
generator card
details
Download as:
.pdf
.eps
.png
.script.tgz
#
ATLAS experiment:
data
|
article paper
Herwig 7 (Def):
data
|
generator card
Pythia 6 (370:P2012):
data
|
generator card
Pythia 8 (Def):
data
|
generator card
Sherpa (Def):
data
|
generator card
details
Download as:
.pdf
.eps
.png
.script.tgz
#
ATLAS experiment:
data
|
article paper
Herwig 7 (Def):
data
|
generator card
Pythia 6 (370:P2012):
data
|
generator card
Pythia 8 (Def):
data
|
generator card
Sherpa (Def):
data
|
generator card
details
Download as:
.pdf
.eps
.png
.script.tgz
#
ATLAS experiment:
data
|
article paper
Herwig 7 (Def):
data
|
generator card
Pythia 6 (370:P2012):
data
|
generator card
Pythia 8 (Def):
data
|
generator card
Sherpa (Def):
data
|
generator card
details
Download as:
.pdf
.eps
.png
.script.tgz
#
ATLAS experiment:
data
|
article paper
Herwig 7 (Def):
data
|
generator card
Pythia 6 (370:P2012):
data
|
generator card
Pythia 8 (Def):
data
|
generator card
Sherpa (Def):
data
|
generator card
details
Download as:
.pdf
.eps
.png
.script.tgz
#
ATLAS experiment:
data
|
article paper
Herwig 7 (Def):
data
|
generator card
Pythia 6 (370:P2012):
data
|
generator card
Pythia 8 (Def):
data
|
generator card
Sherpa (Def):
data
|
generator card
details
Download as:
.pdf
.eps
.png
.script.tgz
#
ATLAS experiment:
data
|
article paper
Herwig 7 (Def):
data
|
generator card
Pythia 6 (370:P2012):
data
|
generator card
Pythia 8 (Def):
data
|
generator card
Sherpa (Def):
data
|
generator card
details
Download as:
.pdf
.eps
.png
.script.tgz
#
ATLAS experiment:
data
|
article paper
Herwig 7 (Def):
data
|
generator card
Pythia 6 (370:P2012):
data
|
generator card
Pythia 8 (Def):
data
|
generator card
Sherpa (Def):
data
|
generator card
details
Download as:
.pdf
.eps
.png
.script.tgz
#
ATLAS experiment:
data
|
article paper
Herwig 7 (Def):
data
|
generator card
Pythia 6 (370:P2012):
data
|
generator card
Pythia 8 (Def):
data
|
generator card
Sherpa (Def):
data
|
generator card
details
Download as:
.pdf
.eps
.png
.script.tgz
#
ATLAS experiment:
data
|
article paper
Herwig 7 (Def):
data
|
generator card
Pythia 6 (370:P2012):
data
|
generator card
Pythia 8 (Def):
data
|
generator card
Sherpa (Def):
data
|
generator card
details
Download as:
.pdf
.eps
.png
.script.tgz
#
ATLAS experiment:
data
|
article paper
Herwig 7 (Def):
data
|
generator card
Pythia 6 (370:P2012):
data
|
generator card
Pythia 8 (Def):
data
|
generator card
Sherpa (Def):
data
|
generator card
details
Download as:
.pdf
.eps
.png
.script.tgz
#
ATLAS experiment:
data
|
article paper
Herwig 7 (Def):
data
|
generator card
Pythia 6 (370:P2012):
data
|
generator card
Pythia 8 (Def):
data
|
generator card
Sherpa (Def):
data
|
generator card
details
Download as:
.pdf
.eps
.png
.script.tgz
#
ATLAS experiment:
data
|
article paper
Herwig 7 (Def):
data
|
generator card
Pythia 6 (370:P2012):
data
|
generator card
Pythia 8 (Def):
data
|
generator card
Sherpa (Def):
data
|
generator card
details
Download as:
.pdf
.eps
.png
.script.tgz
#
ATLAS experiment:
data
|
article paper
Herwig 7 (Def):
data
|
generator card
Pythia 6 (370:P2012):
data
|
generator card
Pythia 8 (Def):
data
|
generator card
Sherpa (Def):
data
|
generator card
details
Download as:
.pdf
.eps
.png
.script.tgz
#
ATLAS experiment:
data
|
article paper
Herwig 7 (Def):
data
|
generator card
Pythia 6 (370:P2012):
data
|
generator card
Pythia 8 (Def):
data
|
generator card
Sherpa (Def):
data
|
generator card
details
Download as:
.pdf
.eps
.png
.script.tgz
#
ATLAS experiment:
data
|
article paper
Herwig 7 (Def):
data
|
generator card
Pythia 6 (370:P2012):
data
|
generator card
Pythia 8 (Def):
data
|
generator card
Sherpa (Def):
data
|
generator card
details
Download as:
.pdf
.eps
.png
.script.tgz
#
ATLAS experiment:
data
|
article paper
Herwig 7 (Def):
data
|
generator card
Pythia 6 (370:P2012):
data
|
generator card
Pythia 8 (Def):
data
|
generator card
Sherpa (Def):
data
|
generator card
details
Download as:
.pdf
.eps
.png
.script.tgz
#
ATLAS experiment:
data
|
article paper
Herwig 7 (Def):
data
|
generator card
Pythia 6 (370:P2012):
data
|
generator card
Pythia 8 (Def):
data
|
generator card
Sherpa (Def):
data
|
generator card
details
Download as:
.pdf
.eps
.png
.script.tgz
#
ATLAS experiment:
data
|
article paper
Herwig 7 (Def):
data
|
generator card
Pythia 6 (370:P2012):
data
|
generator card
Pythia 8 (Def):
data
|
generator card
Sherpa (Def):
data
|
generator card
details
Download as:
.pdf
.eps
.png
.script.tgz
#
ATLAS experiment:
data
|
article paper
Herwig 7 (Def):
data
|
generator card
Pythia 6 (370:P2012):
data
|
generator card
Pythia 8 (Def):
data
|
generator card
Sherpa (Def):
data
|
generator card
details
Download as:
.pdf
.eps
.png
.script.tgz
#
ATLAS experiment:
data
|
article paper
Herwig 7 (Def):
data
|
generator card
Pythia 6 (370:P2012):
data
|
generator card
Pythia 8 (Def):
data
|
generator card
Sherpa (Def):
data
|
generator card
details
Download as:
.pdf
.eps
.png
.script.tgz
#
ATLAS experiment:
data
|
article paper
Herwig 7 (Def):
data
|
generator card
Pythia 6 (370:P2012):
data
|
generator card
Pythia 8 (Def):
data
|
generator card
Sherpa (Def):
data
|
generator card
details
Download as:
.pdf
.eps
.png
.script.tgz
#
ATLAS experiment:
data
|
article paper
Herwig 7 (Def):
data
|
generator card
Pythia 6 (370:P2012):
data
|
generator card
Pythia 8 (Def):
data
|
generator card
Sherpa (Def):
data
|
generator card
details
Download as:
.pdf
.eps
.png
.script.tgz
#
ATLAS experiment:
data
|
article paper
Herwig 7 (Def):
data
|
generator card
Pythia 6 (370:P2012):
data
|
generator card
Pythia 8 (Def):
data
|
generator card
Sherpa (Def):
data
|
generator card
details
Download as:
.pdf
.eps
.png
.script.tgz
#
ATLAS experiment:
data
|
article paper
Herwig 7 (Def):
data
|
generator card
Pythia 6 (370:P2012):
data
|
generator card
Pythia 8 (Def):
data
|
generator card
Sherpa (Def):
data
|
generator card
details
Download as:
.pdf
.eps
.png
.script.tgz
#
ATLAS experiment:
data
|
article paper
Herwig 7 (Def):
data
|
generator card
Pythia 6 (370:P2012):
data
|
generator card
Pythia 8 (Def):
data
|
generator card
Sherpa (Def):
data
|
generator card
details
Download as:
.pdf
.eps
.png
.script.tgz
#
ATLAS experiment:
data
|
article paper
Herwig 7 (Def):
data
|
generator card
Pythia 6 (370:P2012):
data
|
generator card
Pythia 8 (Def):
data
|
generator card
Sherpa (Def):
data
|
generator card
details
Download as:
.pdf
.eps
.png
.script.tgz
#
ATLAS experiment:
data
|
article paper
Herwig 7 (Def):
data
|
generator card
Pythia 6 (370:P2012):
data
|
generator card
Pythia 8 (Def):
data
|
generator card
Sherpa (Def):
data
|
generator card
details
Download as:
.pdf
.eps
.png
.script.tgz
#
ATLAS experiment:
data
|
article paper
Herwig 7 (Def):
data
|
generator card
Pythia 6 (370:P2012):
data
|
generator card
Pythia 8 (Def):
data
|
generator card
Sherpa (Def):
data
|
generator card
details
Download as:
.pdf
.eps
.png
.script.tgz
#
ATLAS experiment:
data
|
article paper
Herwig 7 (Def):
data
|
generator card
Pythia 6 (370:P2012):
data
|
generator card
Pythia 8 (Def):
data
|
generator card
Sherpa (Def):
data
|
generator card
details
Download as:
.pdf
.eps
.png
.script.tgz
#
ATLAS experiment:
data
|
article paper
Herwig 7 (Def):
data
|
generator card
Pythia 6 (370:P2012):
data
|
generator card
Pythia 8 (Def):
data
|
generator card
Sherpa (Def):
data
|
generator card
details
Download as:
.pdf
.eps
.png
.script.tgz
#
ATLAS experiment:
data
|
article paper
Herwig 7 (Def):
data
|
generator card
Pythia 6 (370:P2012):
data
|
generator card
Pythia 8 (Def):
data
|
generator card
Sherpa (Def):
data
|
generator card
details
Download as:
.pdf
.eps
.png
.script.tgz
#
ATLAS experiment:
data
|
article paper
Herwig 7 (Def):
data
|
generator card
Pythia 6 (370:P2012):
data
|
generator card
Pythia 8 (Def):
data
|
generator card
Sherpa (Def):
data
|
generator card
details
Download as:
.pdf
.eps
.png
.script.tgz
#
ATLAS experiment:
data
|
article paper
Herwig 7 (Def):
data
|
generator card
Pythia 6 (370:P2012):
data
|
generator card
Pythia 8 (Def):
data
|
generator card
Sherpa (Def):
data
|
generator card
details
Download as:
.pdf
.eps
.png
.script.tgz
#
ATLAS experiment:
data
|
article paper
Herwig 7 (Def):
data
|
generator card
Pythia 6 (370:P2012):
data
|
generator card
Pythia 8 (Def):
data
|
generator card
Sherpa (Def):
data
|
generator card
details
Download as:
.pdf
.eps
.png
.script.tgz
#
ATLAS experiment:
data
|
article paper
Herwig 7 (Def):
data
|
generator card
Pythia 6 (370:P2012):
data
|
generator card
Pythia 8 (Def):
data
|
generator card
Sherpa (Def):
data
|
generator card
details
Download as:
.pdf
.eps
.png
.script.tgz
#
ATLAS experiment:
data
|
article paper
Herwig 7 (Def):
data
|
generator card
Pythia 6 (370:P2012):
data
|
generator card
Pythia 8 (Def):
data
|
generator card
Sherpa (Def):
data
|
generator card
details
Download as:
.pdf
.eps
.png
.script.tgz
#
ATLAS experiment:
data
|
article paper
Herwig 7 (Def):
data
|
generator card
Pythia 6 (370:P2012):
data
|
generator card
Pythia 8 (Def):
data
|
generator card
Sherpa (Def):
data
|
generator card
details
Download as:
.pdf
.eps
.png
.script.tgz
#
ATLAS experiment:
data
|
article paper
Herwig 7 (Def):
data
|
generator card
Pythia 6 (370:P2012):
data
|
generator card
Pythia 8 (Def):
data
|
generator card
Sherpa (Def):
data
|
generator card
details
Download as:
.pdf
.eps
.png
.script.tgz
#
ATLAS experiment:
data
|
article paper
Herwig 7 (Def):
data
|
generator card
Pythia 6 (370:P2012):
data
|
generator card
Pythia 8 (Def):
data
|
generator card
Sherpa (Def):
data
|
generator card
details
Download as:
.pdf
.eps
.png
.script.tgz
#
ATLAS experiment:
data
|
article paper
Herwig 7 (Def):
data
|
generator card
Pythia 6 (370:P2012):
data
|
generator card
Pythia 8 (Def):
data
|
generator card
Sherpa (Def):
data
|
generator card
details
Download as:
.pdf
.eps
.png
.script.tgz
#
ATLAS experiment:
data
|
article paper
Herwig 7 (Def):
data
|
generator card
Pythia 6 (370:P2012):
data
|
generator card
Pythia 8 (Def):
data
|
generator card
Sherpa (Def):
data
|
generator card
details
Download as:
.pdf
.eps
.png
.script.tgz
#
ATLAS experiment:
data
|
article paper
Herwig 7 (Def):
data
|
generator card
Pythia 6 (370:P2012):
data
|
generator card
Pythia 8 (Def):
data
|
generator card
Sherpa (Def):
data
|
generator card
details
Download as:
.pdf
.eps
.png
.script.tgz
#
ATLAS experiment:
data
|
article paper
Herwig 7 (Def):
data
|
generator card
Pythia 6 (370:P2012):
data
|
generator card
Pythia 8 (Def):
data
|
generator card
Sherpa (Def):
data
|
generator card
details
Download as:
.pdf
.eps
.png
.script.tgz
#
ATLAS experiment:
data
|
article paper
Herwig 7 (Def):
data
|
generator card
Pythia 6 (370:P2012):
data
|
generator card
Pythia 8 (Def):
data
|
generator card
Sherpa (Def):
data
|
generator card
details
Download as:
.pdf
.eps
.png
.script.tgz
#
ATLAS experiment:
data
|
article paper
Herwig 7 (Def):
data
|
generator card
Pythia 6 (370:P2012):
data
|
generator card
Pythia 8 (Def):
data
|
generator card
Sherpa (Def):
data
|
generator card
details
Download as:
.pdf
.eps
.png
.script.tgz
#
ATLAS experiment:
data
|
article paper
Herwig 7 (Def):
data
|
generator card
Pythia 6 (370:P2012):
data
|
generator card
Pythia 8 (Def):
data
|
generator card
Sherpa (Def):
data
|
generator card
details
Download as:
.pdf
.eps
.png
.script.tgz
#
ATLAS experiment:
data
|
article paper
Herwig 7 (Def):
data
|
generator card
Pythia 6 (370:P2012):
data
|
generator card
Pythia 8 (Def):
data
|
generator card
Sherpa (Def):
data
|
generator card
details
Download as:
.pdf
.eps
.png
.script.tgz
#
ATLAS experiment:
data
|
article paper
Herwig 7 (Def):
data
|
generator card
Pythia 6 (370:P2012):
data
|
generator card
Pythia 8 (Def):
data
|
generator card
Sherpa (Def):
data
|
generator card
details
Download as:
.pdf
.eps
.png
.script.tgz
#
ATLAS experiment:
data
|
article paper
Herwig 7 (Def):
data
|
generator card
Pythia 6 (370:P2012):
data
|
generator card
Pythia 8 (Def):
data
|
generator card
Sherpa (Def):
data
|
generator card
details
Download as:
.pdf
.eps
.png
.script.tgz
#
ATLAS experiment:
data
|
article paper
Herwig 7 (Def):
data
|
generator card
Pythia 6 (370:P2012):
data
|
generator card
Pythia 8 (Def):
data
|
generator card
Sherpa (Def):
data
|
generator card
details
Download as:
.pdf
.eps
.png
.script.tgz
#
ATLAS experiment:
data
|
article paper
Herwig 7 (Def):
data
|
generator card
Pythia 6 (370:P2012):
data
|
generator card
Pythia 8 (Def):
data
|
generator card
Sherpa (Def):
data
|
generator card
details
Download as:
.pdf
.eps
.png
.script.tgz
#
ATLAS experiment:
data
|
article paper
Herwig 7 (Def):
data
|
generator card
Pythia 6 (370:P2012):
data
|
generator card
Pythia 8 (Def):
data
|
generator card
Sherpa (Def):
data
|
generator card
ppbar @ 1960 GeV
details
Download as:
.pdf
.eps
.png
.script.tgz
#
CDF experiment:
data
|
article paper
Herwig 7 (Def):
data
|
generator card
Pythia 6 (370:P2012):
data
|
generator card
Pythia 8 (Def):
data
|
generator card
Sherpa (Def):
data
|
generator card
details
Download as:
.pdf
.eps
.png
.script.tgz
#
CDF experiment:
data
|
article paper
Herwig 7 (Def):
data
|
generator card
Pythia 6 (370:P2012):
data
|
generator card
Pythia 8 (Def):
data
|
generator card
Sherpa (Def):
data
|
generator card
details
Download as:
.pdf
.eps
.png
.script.tgz
#
CDF experiment:
data
|
article paper
Herwig 7 (Def):
data
|
generator card
Pythia 6 (370:P2012):
data
|
generator card
Pythia 8 (Def):
data
|
generator card
Sherpa (Def):
data
|
generator card
details
Download as:
.pdf
.eps
.png
.script.tgz
#
CDF experiment:
data
|
article paper
Herwig 7 (Def):
data
|
generator card
Pythia 6 (370:P2012):
data
|
generator card
Pythia 8 (Def):
data
|
generator card
Sherpa (Def):
data
|
generator card
details
Download as:
.pdf
.eps
.png
.script.tgz
#
CDF experiment:
data
|
article paper
Herwig 7 (Def):
data
|
generator card
Pythia 6 (370:P2012):
data
|
generator card
Pythia 8 (Def):
data
|
generator card
Sherpa (Def):
data
|
generator card
details
Download as:
.pdf
.eps
.png
.script.tgz
#
CDF experiment:
data
|
article paper
Herwig 7 (Def):
data
|
generator card
Pythia 6 (370:P2012):
data
|
generator card
Pythia 8 (Def):
data
|
generator card
Sherpa (Def):
data
|
generator card
details
Download as:
.pdf
.eps
.png
.script.tgz
#
CDF experiment:
data
|
article paper
Herwig 7 (Def):
data
|
generator card
Pythia 6 (370:P2012):
data
|
generator card
Pythia 8 (Def):
data
|
generator card
Sherpa (Def):
data
|
generator card
details
Download as:
.pdf
.eps
.png
.script.tgz
#
CDF experiment:
data
|
article paper
Herwig 7 (Def):
data
|
generator card
Pythia 6 (370:P2012):
data
|
generator card
Pythia 8 (Def):
data
|
generator card
Sherpa (Def):
data
|
generator card
details
Download as:
.pdf
.eps
.png
.script.tgz
#
CDF experiment:
data
|
article paper
Herwig 7 (Def):
data
|
generator card
Pythia 6 (370:P2012):
data
|
generator card
Pythia 8 (Def):
data
|
generator card
Sherpa (Def):
data
|
generator card
details
Download as:
.pdf
.eps
.png
.script.tgz
#
CDF experiment:
data
|
article paper
Herwig 7 (Def):
data
|
generator card
Pythia 6 (370:P2012):
data
|
generator card
Pythia 8 (Def):
data
|
generator card
Sherpa (Def):
data
|
generator card
details
Download as:
.pdf
.eps
.png
.script.tgz
#
CDF experiment:
data
|
article paper
Herwig 7 (Def):
data
|
generator card
Pythia 6 (370:P2012):
data
|
generator card
Pythia 8 (Def):
data
|
generator card
Sherpa (Def):
data
|
generator card
details
Download as:
.pdf
.eps
.png
.script.tgz
#
CDF experiment:
data
|
article paper
Herwig 7 (Def):
data
|
generator card
Pythia 6 (370:P2012):
data
|
generator card
Pythia 8 (Def):
data
|
generator card
Sherpa (Def):
data
|
generator card
details
Download as:
.pdf
.eps
.png
.script.tgz
#
CDF experiment:
data
|
article paper
Herwig 7 (Def):
data
|
generator card
Pythia 6 (370:P2012):
data
|
generator card
Pythia 8 (Def):
data
|
generator card
Sherpa (Def):
data
|
generator card
details
Download as:
.pdf
.eps
.png
.script.tgz
#
CDF experiment:
data
|
article paper
Herwig 7 (Def):
data
|
generator card
Pythia 6 (370:P2012):
data
|
generator card
Pythia 8 (Def):
data
|
generator card
Sherpa (Def):
data
|
generator card
details
Download as:
.pdf
.eps
.png
.script.tgz
#
CDF experiment:
data
|
article paper
Herwig 7 (Def):
data
|
generator card
Pythia 6 (370:P2012):
data
|
generator card
Pythia 8 (Def):
data
|
generator card
Sherpa (Def):
data
|
generator card
details
Download as:
.pdf
.eps
.png
.script.tgz
#
CDF experiment:
data
|
article paper
Herwig 7 (Def):
data
|
generator card
Pythia 6 (370:P2012):
data
|
generator card
Pythia 8 (Def):
data
|
generator card
Sherpa (Def):
data
|
generator card
details
Download as:
.pdf
.eps
.png
.script.tgz
#
CDF experiment:
data
|
article paper
Herwig 7 (Def):
data
|
generator card
Pythia 6 (370:P2012):
data
|
generator card
Pythia 8 (Def):
data
|
generator card
Sherpa (Def):
data
|
generator card
details
Download as:
.pdf
.eps
.png
.script.tgz
#
CDF experiment:
data
|
article paper
Herwig 7 (Def):
data
|
generator card
Pythia 6 (370:P2012):
data
|
generator card
Pythia 8 (Def):
data
|
generator card
Sherpa (Def):
data
|
generator card